Работа с электрическими цепями на схеме
В системе Delta Design цепи — это имеющие одинаковое имя проводники, ограниченные выводами и точками соединений, объединяющие УГО радиодеталей на схеме.
Принадлежность проводника той или иной цепи определяется именем, которое ему задается. Цепь может иметь неограниченное число ответвлений.
По принципам построения электрических схем в Delta Design любая цепь должна начинаться и заканчиваться на радиодеталях, а точнее на выводах УГО радиодеталей.Если на схеме будут присутствовать свободные ответвления цепи (ответвления, которые не подключены к какой-либо радиодетали), то такая схема будет непригодна для дальнейшего использования, а при проверке схемы будет выводиться ошибка с указанием на свободное ответвление.
- Общие сведения
- Размещение цепи
- Допустимые объекты для начала размещения цепи
- Запрещенные объекты для начала размещения цепи
- Способы размещения цепи
- Редактирование цепи
- Перемещение сегментов цепи
- Соединение цепей
- Размещение портов
Общие сведения
Цепь - это линия электрической связи, объединяющая компоненты, расположенные на схеме. Одна цепь может иметь неограниченное количество ответвлений. Цепь может состоять как из ортогональных сегментов, которые размещаются по линиям базовой сетки схемотехнического редактора, так и из сегментов, которые размещаются под углом 45° к линиям базовой сетки схемотехнического редактора.
Размещение цепи
Для размещения электрической цепи на схеме выберите инструмент из главного меню "Разместить" → "Цепь"
.
Активируется режим размещения цепи "Прокладка проводников" и курсор на электрической схеме примет вид –
.
Допустимые объекты для начала размещения цепи
Если находясь в режиме размещения цепи, курсор наведен на объект, к которому можно подключить цепь, то на данном объекте отобразится зеленый квадрат, указывающий на возможность начала размещения цепи.
Точкой начала размещения цепи может быть:
| Электрическое окончание вывода компонента |
![]() |
| Контакт компонента, подключенный к цепи |
![]() |
| Существующая цепь |
![]() |
| Узел соединения цепей |
![]() |
| Шина |
![]() |
| Свободный конец проводника |
|
Запрещенные объекты для начала размещения цепи
Если находясь в режиме размещения цепи, курсор наведен на объект, к которому подключение цепи невозможно, то на таком объекте отобразится красный квадрат.
| Точка пересечения цепей |
|
| Узел соединения цепей с четырьмя подключениями |
|
| Область УГО компонента |
|
Также запрещается проведение цепи поверх размещенного на схеме компонента. Графикой компонента считается вся область находящаяся внутри линий границ компонента, установленных в настройках данного УГО.
При проведении цепи запрещается наложение ее сегментов на имеющиеся на схеме цепи и шины.
Способы размещения цепи
Выбрав инструмент размещения цепи и нажатием левой кнопки мыши указав точку, с которой будет начинаться цепь, отпустив левую кнопку мыши, проложите участок цепи в нужном направлении. Под курсором начнет пунктиром отображаться предварительный вид цепи (Рис. 1).
![]() |
|---|
| Рис. 1 - Предварительный вид цепи |
Конечная точка цепи или сегмента цепи фиксируется нажатием левой кнопки мыши.
Существуют два способа провести цепь к нужной точке подключения:
- автоматическая прокладка цепи;
- ручной режим размещения цепи.
Автоматическая прокладка цепи
При автоматической прокладке цепи требуется задать лишь начальную и конечную точки подключения, и цепь будет проложена автоматически.
При задании конечной точки цепи она, также как и начальная, должна быть доступной для выполнения подключения.
При построении цепи будут учтены все области, по которым запрещена прокладка цепи.
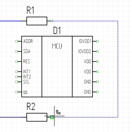
В нашем примере начальной точкой цепи является свободный вывод у резистора R1, и конечной точкой цепи выбран свободный вывод резистора R2. При автоматическом построении цепи было учтено расположение микросхемы D1, то есть цепь автоматически построилась в обход области УГО компонента D1 (Рис. 2).
![]() |
|---|
| Рис. 2 - Автоматическая прокладка цепи |
Однако автоматическая прокладка цепи не всегда обеспечивает оптимальную форму итоговой цепи. Во избежание этого пользователь может использовать ручной режим размещения цепи.
Ручной режим размещения цепи
Цепь в общем случае состоит из сегментов – прямых участков цепи.
Ручной режим обеспечивает поэтапное задание этих сегментов.
После начала размещения цепи при перемещении курсора по схеме показывается предварительный вид цепи, состоящей из одного или нескольких сегментов.
После нажатия левой кнопки мыши показанные сегменты фиксируются, а инструмент продолжает оставаться активным для последующего размещения цепи.
При дальнейшем перемещении курсора показывается предварительный вид цепи, автоматически построенной от последней зафиксированной точки до текущего положения курсора, зафиксированные сегменты остаются неизменными (Рис. 3).
![]() |
|---|
| Рис. 3 - Ручной режим размещения цепи |
Ручной режим размещения и автоматическая прокладка цепи могут быть использованы комбинированно, так как автоматическая прокладка доступна при наличии зафиксированных вручную сегментов. На схеме сегмент или сегменты, проложенные предварительно, автоматически отображаются пунктирной линией.
После того, как была указана конечная точка подключения цепи, цепь принимает свой окончательный вид, все ее сегменты фиксируются. Инструмент остается активным для размещения новой цепи.
Для того чтобы выйти из режима размещения цепи, нажмите правую кнопку мыши и в контекстном меню выберите пункт "Отменить".
Также можно завершить цепь в произвольном месте редактора. Для этого зафиксируйте один или несколько сегментов цепи, нажмите правую кнопку мыши и выберите пункт "Завершить". В этом случае на конце последнего зафиксированного сегмента образуется символ свободного конца проводника (или незавершенной цепи). Этот символ означает, что данная точка доступна для электрического подключения.
![]() |
![]() |
|---|---|
|
Рис. 4 - Завершение цепи в произвольном
месте редактора (Шаг 1) |
Рис. 5 - Завершение цепи в произвольном
месте редактора (Шаг 2) |
Для того чтобы в режиме размещения цепи удалить все ее построенные сегменты, нажмите правую кнопку мыши и выберите пункт "Отменить". При этом будут удалены все зафиксированные сегменты и произойдет выход из инструмента размещения цепи.
Редактирование цепи
Вид (траекторию) проложенной цепи можно отредактировать. Для работы с цепью или ее сегментами их необходимо выделить.
Выделение цепи
Выделение цепи необходимо для отображения на схеме всей цепи.-
Наведите курсор на цепь. Цепь будет подсвечена, и во всплывающей подсказке будет отображено имя цепи (Рис. 6).
-
Нажмите левую кнопку мыши. Будет выделен тот сегмент цепи, который находится под курсором мыши (Рис. 7).
- Нажмите левую кнопку мыши совместно с клавишей "Пробел" на клавиатуре. Цепь будет выделена целиком (Рис. 8).
|
|
|
|---|---|---|
| Рис. 6 - Наведение курсора на цепь | Рис. 7 - Выделение сегмента цепи | Рис. 8 - Выделение цепи целиком |
Цепь, выделенная этим инструментом, не сохраняет свои свойства выделения после закрытия редактора.
Для выхода из инструмента нажмите клавишу "ESC" на клавиатуре или кликните левой кнопкой мыши на свободном участке схемы.
Подсветка цепи
Подсветка цепи необходима для отображения на схеме всей цепи.
Подсветить цепи можно с помощью инструмента, вызванного из главного меню "Инструменты" → "Подсветить"- Выберите инструмент "Подсветить". В панели "Свойства" будут отображаться параметры инструмента, в поле "Свойства" → "Настройки" → "Цвет" выберите цвет подсветки (Рис.9а).
-
Курсором инструмента "Подсветить" выберите сегмент цепи, которую надо подсветить (Рис.9б).
-
Курсором инструмента "Подсветить" . В панели "Свойства" будут отображаться параметры инструмента (Рис.9в).
![]() |
![]() |
![]() |
|---|---|---|
|
Рис. 9а - Свойства выделенного сегмента при активном инструменте "Подсветить" |
Рис. 9б - Выделение сегмента цепи курсором инструмента "Подсветить" |
Рис. 9в - Цепь подсвеченная целиком |
Также будут подсвечены все фрагменты выбранной цепи на всех листах проекта.
Цепь, выделенная этим инструментом, сохраняет свои свойства выделения после закрытия редактора.
Также подсветить всю цепь можно, выделив сегмент нужной цепи и выбрав в контекстном меню пункт "Подсветить всю цепь". При этом цвет подсветки выбирается системой автоматически.
Для снятия подсветки с цепи выделите сегмент и из контекстного меню выберите пункт "Снять подсветку с цепи".
Перемещение сегментов цепи
- Выделите сегмент цепи, который нужно переместить (Рис. 10а).
- С зажатой левой кнопкой мыши перетащите выделенный сегмент, сегмент может перемещаться только параллельно своему изначальному положению за счет изменения длин смежных сегментов (Рис. 10б).
|
|
|---|---|
| Рис. 10а - Перемещение сегмента (Шаг 1) | Рис. 10б - Перемещение сегмента (Шаг 2) |
Свойства цепи
Свойства цепи на схеме отображаются и редактируются с помощью панели «Свойства». В панели отображаются свойства выбранного проводника.
В зависимости от того, выделен сегмент цепи или вся цепь целиком, в панели "Свойства" будет отображаться разный набор свойств (Рис. 11, 12).
|
![]() |
| Рис. 11 - Свойства сегмента цепи |
Рис. 12 - Свойства цепи |
Параметры в панели "Свойства" можно разделить на группы:
- "Цепь" – В поле "Имя" отображается текущее имя цепи, которое доступно для редактирования. Имя цепи можно изменить и через свойства сегмента цепи, и через свойства всей цепи. В полях "Лист" и "Проект" отображается справочная информация об имени листа, на котором размещена цепь, и названии проекта.
- «Имя» – текущее имя цепи. Для изменения имени цепи вызовите окно «Переименование цепи» с помощью кнопки .
- «Тип» – описание типа цепи. Цепи бывают следующих типов: «Обычная», «Силовая» и «Внутренняя». Значение типа цепи задается системой автоматически.
- «Лист» – имя листа, на котором расположена цепь.
- «Проект» – имя проекта, которому принадлежит схема с данной цепью.
- "Линия" – стиль отображения цепи (совокупность настроек отображения – стиль, ширина, цвет и тип линии). Это свойство применяется ко всем проводникам цепи.
- "Метка" – отображение или скрытие имени цепи. Имя цепи отображается на схеме, если поле отмечено флагом. Это свойство применяется к сегменту проводника. Последующие пункты группы «Метка» определяют отображение имени цепи на схеме. Они полностью соответствуют аналогичным пунктам любого текстового поля (стиль, шрифт, размер, цвет). Для того чтобы включить отображение метки у сегмента, поставьте флажок в поле "Метка" (Рис. 13).

Рис. 13 - Отображение метки сегмента цепи
Настройка отображения метки сегмента
Для метки сегмента цепи доступны следующие возможности редактирования:
- Изменение места отображения
Для этого выделите метку цепи, кликнув на ней левой кнопкой мыши, и перетащите в требуемое место схемы (Рис. 14). При сохранении проекта схемы также сохранится и новое местоположение метки сегмента цепи.

Рис. 14 - Перемещение метки цепи - Изменение стиля текста метки
Выделите сегмент с меткой, стиль которой надо изменить, в панели "Свойства" будут показаны свойства этого графического объекта (Рис. 15).

Рис. 15 - Свойства метки цепи
- в поле "Шрифт" можно изменить стиль текста метки;
- в поле "Размер" можно задать размер текста метки;
- в поле "Цвет" можно задать другой цвет текста метки.
Переименование цепи
При создании новой цепи ей по умолчанию присваивается имя в формате "NETXXXX", где "XXXX" - номер цепи, то есть "NET0001", "NET0002" и т.д. Имя цепи можно изменить в панели "Свойства", выделив сегмент цепи или всю цепь целиком. При этом переименование сегмента цепи приводит к изменению имени всей цепи.
- Выделите требуемую цепь или ее фрагмент.
-
В панели "Свойства" нажмите на символ
в поле "Свойства" → "Цепь" → "Имя".
-
Откроется форма "Переименование цепи" (Рис. 17).

Рис. 17 - Форма переименования цепи
- В поле "Текущее название цепи" отображается текущее имя выделенной цепи.
- В поле "Введите новое имя..." можно задать новое имя цепи.
- Если поставить флажок в поле "Использовать генерацию имен цепей", то поле ввода имени цепи и список цепей проекта станут неактивны. При этом цепи будет присвоено новое имя в формате по умолчанию ("NETXXXX") с ближайшим незанятым номером.
- В списке "Выберите имя цепи из списка" отображается список всех цепей проекта. Если на схеме нет других цепей с тем же именем, что и текущая, то будет выбран и доступен только пункт "Применить действие ко всей цепи". Если же на схеме есть другие цепи с таким же именем, то пользователь может выбрать способ переименования цепи.
- Если выбрать пункт "Применить действие к фрагменту цепи", то будет переименован только текущий фрагмент цепи, все же остальные фрагменты цепи с данным именем сохранят свои имена.
- Если выбрать пункт "Применить действие ко всей цепи", то и данная цепь, и все остальные цепи с таким же именем изменят свое имя на выбранное в данной форме.
Соединение цепей
В схемотехническом редакторе цепи могут быть соединены несколькими способами:
- если между ними есть линии электрической связи;
- если они имеют одинаковые имена;
- с помощью портов.
Цепи могут быть соединены как на одном листе, так и на разных листах проекта. Рассмотрим первые два способа
Соединение цепей с помощью линий электрической связи
При подключении в редакторе одной цепи к другой цепи (Рис. 18), в момент фиксации второй точки соединения выводится окно "Объединение цепей" для выбора имени соединенной цепи. После выбора имени в редакторе в точке соединения отображается обозначение узла соединения, обозначающего, что эти цепи соединены друг с другом (Рис. 19).
![]() |
![]() ![]() |
|---|---|
| Рис. 18 - Соединение цепей в редакторе (Шаг 1) | Рис. 19 - Выбор имени и результат соединения цепей в редакторе (Шаг 2) |
У цепей при их физическом соединении линией электрической связи автоматически меняются имена таким образом, что в результате все сегменты итоговой цепи имеют одно и то же имя.
Если на одной из цепей есть порт (силовой или соединительный), то итоговая цепь будет иметь имя цепи, у которой есть порт.
Соединение свободных концов цепи
Как говорилось выше, в редакторе схем можно продолжить размещение цепи из свободного конца проводника (Рис. 20).
|
|---|
| Рис. 20 - Свободный конец цепи |
Соединить свободный конец проводника с выводом компонента, имеющейся цепью или другим свободным концом цепи можно несколькими способами:
- С помощью инструмента "Разместить проводник"
(из встроенной панели инструментов).
Для этого нужно выбрать инструмент "Разместить проводник", выбрать в качестве начальной точки свободный конец проводника, а затем в качестве конечной точки указать необходимый объект. В результате символ свободного конца проводника исчезнет и от него построится линия электрического соединения.
-
С помощью перетаскивания свободного конца цепи.
Для этого нужно выделить символ свободного конца цепи и перетащить его к объекту, к которому необходимо произвести подключение цепи - автоматически произойдет соединение незавершенной цепи и выбранного объекта (Рис. 21, 22).
![]() |
![]() |
|---|---|
|
Рис. 21 - Образование соединения при перетаскивании свободного конца цепи (Шаг 1) |
Рис. 22 - Образование соединения при перетаскивании свободного конца цепи (Шаг 2) |
Соединений цепей с помощью их переименования
Соединить цепи в редакторе можно также с помощью задания у этих цепей одинаковых имен. В таком случае цепи считаются соединенными, даже если между ними нет физических линий связи.
- Выделите цепь, которую нужно соединить с другой цепью, или ее сегмент.
- В панели "Свойства" вызовите форму переименования цепи из поля "Имя" (см. Рис. 17 "Форма переименования цепи").
- В открывшей форме выберите из списка цепь, с которой нужно произвести соединение (также можно ввести это имя в поле "Введите новое имя...").
- Нажмите кнопку "Изменить".
Размещение портов
В отличие от цепей, которые создают физические соединения на схеме, порты используются для создания логических соединений.
Порты используются в тех случаях, когда проведение линий электрического соединения либо невозможно, например, соединение между разными листами схемы, либо загромождает схему.
Добавление порта
В системе Delta Design реализованы порты по функциональности:
- Силовой порт (порт питания).
- Соединительный порт.
Порт создается непосредственно для выбранной цепи. Необходимо завершить цепь в произвольном месте редактора, чтобы образовался символ свободного конца цепи. На месте этого символа и будет создан порт.
Добавление силового порта
- Выделите символ свободного конца цепи.
-
Нажмите правую кнопку мыши и из контекстного меню выберите пункт "Разместить силовой порт"
.
- Откроется форма размещения силового порта (Рис. 23).
![]() |
|---|
| Рис. 23 - Форма размещения силового порта |
- В поле "УГО порта" выберите символ силового порта ("GND (Земля)", "GND (Корпус)", "VCC (Питание)"). Каждому порту соответствует свой символ. В этом же выпадающем списке будут показываться все созданные пользовательские порты с типом "Порт питания".
- В категории "Имя цепи" выберите способ формирования имени цепи, на которой создается порт.
- "Взять имя цепи из порта" - имя цепи будет взято из имени порта.
- "Взять имя цепи из схемы" - имя цепи будет взято из схемотехнического редактора, т.е. цепь сохранит свое имя.
- "Задать имя цепи" - задать новое имя цепи; в этом случае поле ввода, расположенное ниже, станет доступно для ввода нового имени.
- Как и в случае с переименованием цепей, если в проекте существуют другие цепи с таким же именем, что и текущая, существует возможность выбора параметров переименования связанных цепей.
- Если выбрать пункт "Переименовать только часть цепи", то при образовании порта будет переименована только сама цепь, на которой создается порт.
- Если выбрать пункт "Переименовать всю цепь", то будут еще переименованы другие цепи проекта с тем же именем.
5. Выбрав в форме "Разместить силовой порт" необходимые параметры, нажмите "OK".
Вместо символа свободного конца цепи будет создан силовой порт (Рис. 24).
|
|---|
| Рис. 24 - Силовой порт |
Добавление соединительного порта
Соединительные порты используются для образования логического соединения цепей в рамках одного листа или на разных листах проекта.
- Выделите символ свободного конца цепи.
- Нажмите правую кнопку мыши и из контекстного меню выберите пункт "Разместить соединительный порт"
. -
Если в проекте нет созданных соединительных портов, открывшаяся форма размещения соединительного порта будет выглядеть следующим образом (Рис. 25).
![]() |
|---|
| Рис. 25 - Форма размещения соединительного порта (новый порт) |
В поле "УГО порта" выберите символ соединительного порта ("Внутрилистовой", "Межлистовой"). Каждому порту соответствует свой символ. В этом же выпадающем списке будут показываться все созданные пользовательские порты с типом "Соединитель".
Так как в проекте нет других соединительных портов, то создаваемый порт пока не будет ни с чем соединен ("Первое подключение").
Если в проекте уже есть созданные соединительные порты, то при добавлении нового соединительного порта его можно связать с одним из таких портов, и форма
размещения соединительного порта будет выглядеть следующим образом (Рис. 26).
![]() |
|---|
|
Рис. 26 - Форма размещения соединительного порта (соединение с другим портом) |
Для соединения нового порта с одним из имеющихся в проекте выберите пункт "Подключить к порту", при этом станет активным выпадающий список, расположенный ниже. В нем отображаются все соединительные порты данного проекта.
Выберите нужный порт из списка и нажмите кнопку "OK". Новый порт будет добавлен с тем же именем, что и указанный порт в списке. Соответствующая новому порту цепь тоже будет переименована.
Перемещение порта в редакторе схем
Размещенный на схеме порт (любого типа), также как и свободный конец цепи, можно перемещать на листе схемы. Для этого выделите порт и, с зажатой левой кнопкой мыши, перетащите его на нужное место на листе. При этом стоит отметить, что перерасчет траектории цепи, связанной с портом, будет происходить от точки последнего места размещения этого порта (Рис. 29, 30).
![]() |
![]() |
|---|---|
| Рис. 29 - Перемещение порта (Шаг 1) | Рис. 30 - Перемещение порта (Шаг 2) |
По аналогии со свободными концами цепей, можно произвести подключение порта с другим объектом с помощью перетаскивания порта. Если перетащить порт к объекту, с которым возможно произвести подключение, то порт исчезнет и произойдет соединение цепи, связанной с портом, и выбранного объекта.
Изменение типа и символа порта
Изменение типа порта
Чтобы сменить тип порта с силового на соединительный (или наоборот), нужно сначала удалить имеющийся порт, чтобы в результате образовался символ свободного конца цепи. Тогда для него будут снова доступны функции размещения порта, из которых необходимо выбрать нужную.
Изменение УГО порта
- Для силовых портов невозможно изменить символ порта, т.е. для того чтобы, например, изменить символ с "GND" на "VCC" нужно удалить силовой порт и разместить на его месте новый порт с требуемым символом.
-
Для соединительных портов доступно изменение УГО порта. Для этого выделите соединительный порт в редакторе, в панели "Свойства" раскройте выпадающий список в поле "УГО" и измените новое УГО порта (Рис. 31).
![]() |
|---|
| Рис. 31 - Изменение символа соединительного порта |
При выборе нового УГО порта появится диалоговое окно для подтверждения изменения УГО соединительного порта. В результате изменится графика соединительного порта на схеме.
Стоит отметить, что пользователь сам контролирует использование соединительных портов и смену их УГО. То есть внутрилистовой порт можно соединить с межлистовым портом или изменить произвольным образом символ соединительного порта. Данные преобразования должны определяться логикой построения электрической схемы.
Удаление порта
Для того чтобы удалить порт, выделите его на схеме в редакторе, кликните на нем правой кнопкой мыши и выберите из контекстного меню пункт "Удалить".
- Если происходит удаление соединительного порта, то оставшаяся цепь сохраняет имя удаленного порта. Другими словами, удаление соединительного порта не производит логическое разъединение цепей, которые были объединены с помощью этих портов. Для того чтобы разъединить цепи, нужно явно изменить их имена.
- Если происходит удаление силового порта, то оставшаяся цепь изменяет свое имя на ближайшее свободное имя по умолчанию. Таким образом, удаление силового порта приводит к разъединению соответствующей цепи от остальных силовых портов.
Другие уроки
-
Иногда в процессе доработки изделия возникает необходимость изменить трассировку цепей на разведенной плате без изменения трассировки одной или нескольких выбранных цепей. Для этого как раз и существует в режиме "TopoR" инструмент "Гибкая фиксация".
Читать далее20.02.2026Delta Design -
Инструмент "Авторазмещение" в режиме "TopoR" – это инструмент для автоматического размещения компонентов на плате.
Читать далее19.02.2026Delta Design

























